Creado | ||
Revisado | ||
Corregido |
|
Step Function states-dev-base-settlement
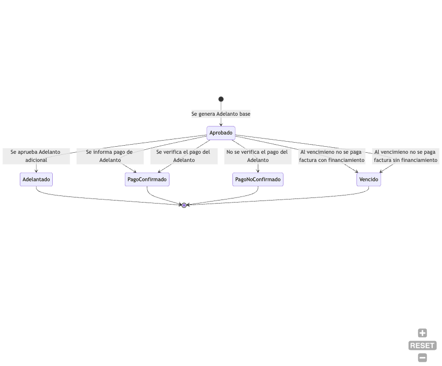
Descripción
Este flujo modela el ciclo de vida de un liquidación base (base settlement) dentro del sistema, desde su aprobación hasta su confirmación o vencimiento.
Inicio en
Approved: El acuerdo de pago comienza en estado aprobado.Opciones tras la aprobación:
Puede requerir un adelanto (
Advanced) si se necesita un pago adicional.Puede vencer (
Overdue) si no se paga a tiempo.Puede pasar a
PaymentUnconfirmedsi hay problemas con un pago reportado.Puede confirmarse exitosamente (
PaymentConfirmed).
Flujo de pagos:
Si un pago es reportado (
PaymentReported), puede confirmarse (PaymentConfirmed) o quedar no confirmado (PaymentUnconfirmed).
Finalización:
Un acuerdo puede cerrarse si se confirma el pago o si expira.
Diagrama de estados
Fragmento de código
stateDiagram-v2
[*] --> Approved
Approved --> Advanced : "settlement-additional-approve"
Approved --> Overdue : "settlement-expires"
Approved --> PaymentUnconfirmed : "payment-unconfirmed"
Approved --> PaymentConfirmed : "payment-confirmed"
PaymentUnconfirmed --> PaymentConfirmed : "payment-confirmed"
PaymentUnconfirmed --> PaymentReported : "payment-reported"
PaymentReported --> PaymentConfirmed : "payment-confirmed"
PaymentReported --> PaymentUnconfirmed : "payment-unconfirmed"
Overdue --> [*]
Advanced --> [*]
PaymentConfirmed --> [*]
