Creado |
Step Function states-dev-prospectus-expiration
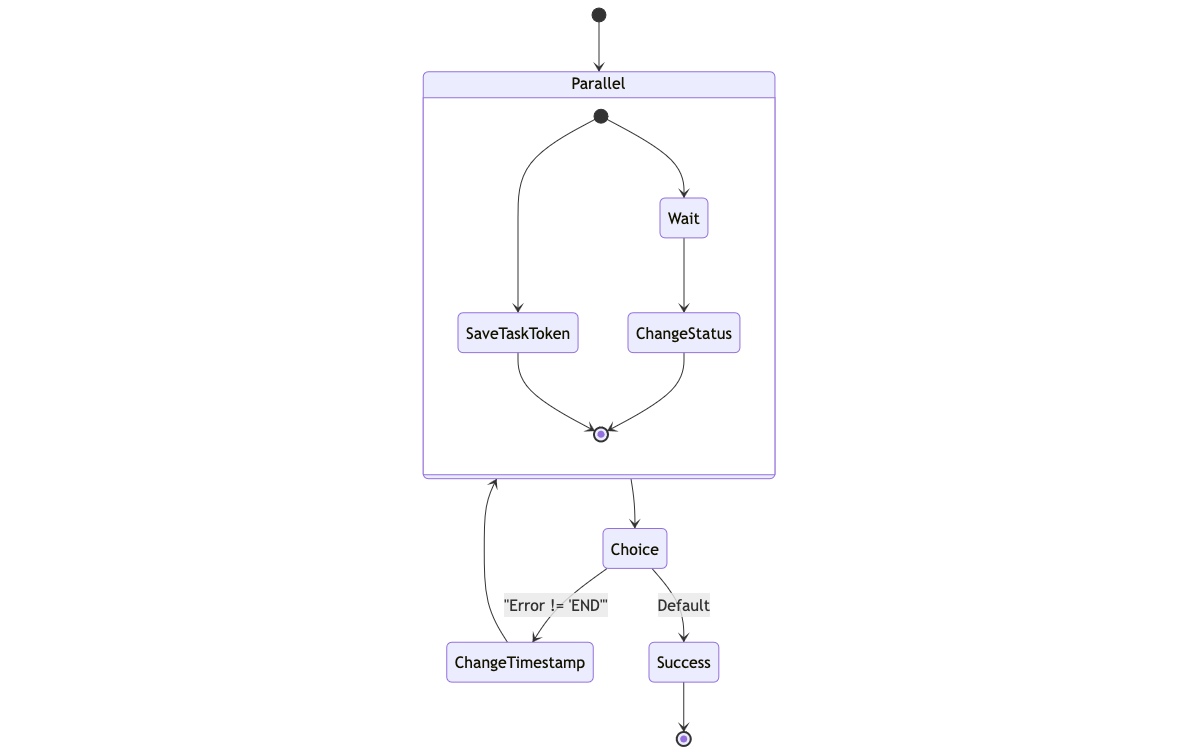
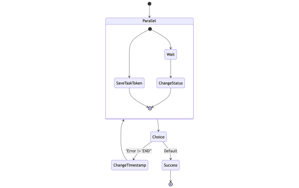
Descripción
Este flujo maneja la expiración de una carpeta crediticia en el sistema. Se compone de dos procesos que se ejecutan en paralelo:
Manejo del cambio de fecha de expiración
En paralelo a la espera de la expiración de la carpeta crediticia, la máquina de estados espera posibles modificaciones en la fecha de expiración.
Si se recibe una nueva fecha de expiración, el flujo se reinicia con la nueva fecha.
Espera y cambio de estado
Se espera hasta alcanzar la fecha de expiración programada.
Si la carpeta crediticia expira, su estado cambia a expirado y el flujo finaliza.
Diagrama
Código de Mermaid
stateDiagram-v2
[*] --> Parallel
state Parallel {
[*] --> SaveTaskToken
SaveTaskToken --> [*]
[*] --> Wait
Wait --> ChangeStatus
ChangeStatus --> [*]
}
Parallel --> Choice
Choice --> ChangeTimestamp : "Error != 'END'"
Choice --> Success : Default
ChangeTimestamp --> Parallel
Success --> [*]
