Creado |
Step Function states-dev-lien-expiration
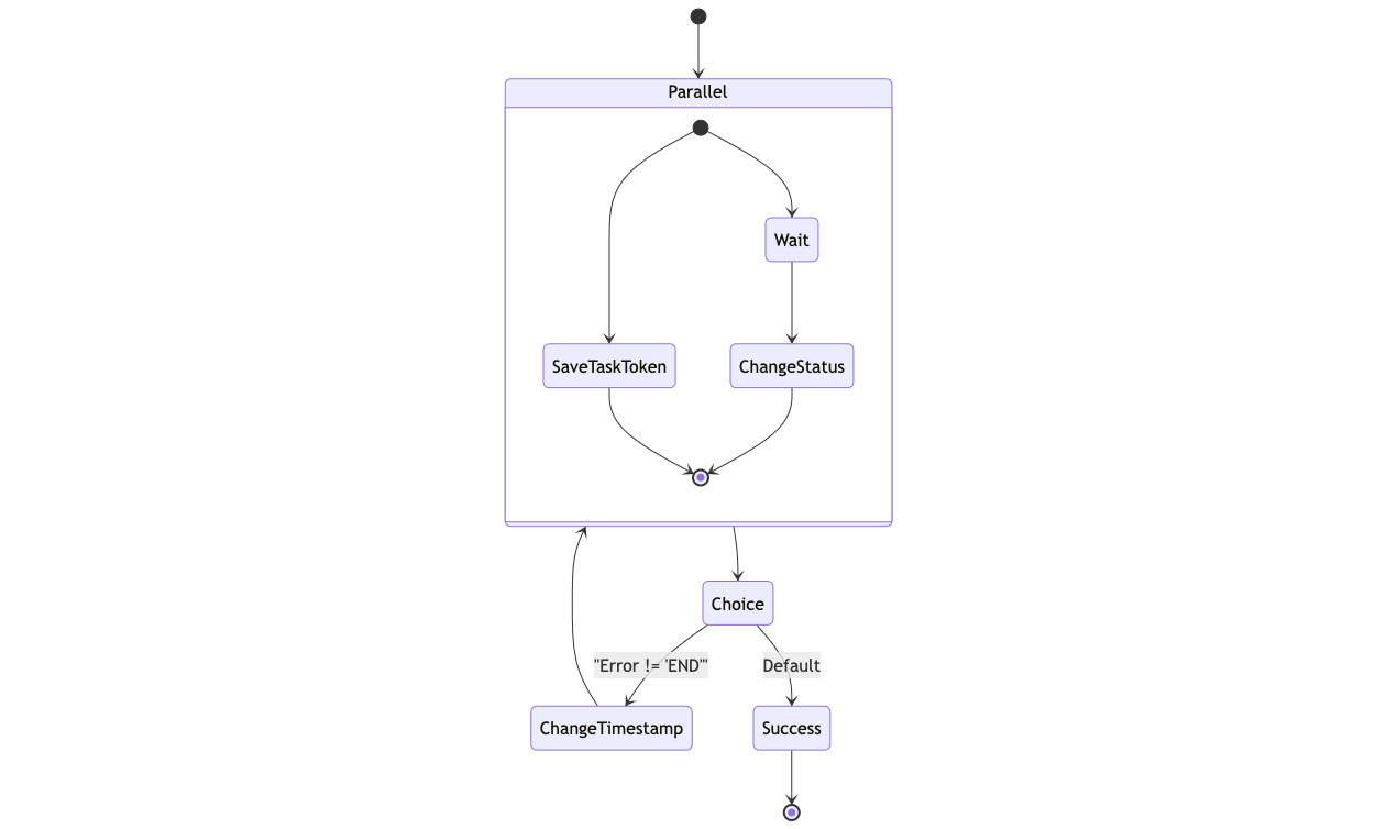
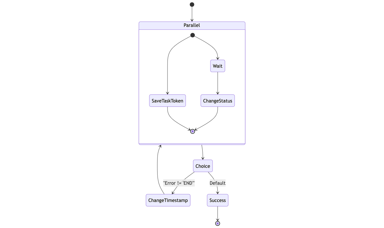
Descripción
Este flujo maneja la expiración de gravámenes (liens) dentro del sistema. Se compone de dos procesos que se ejecutan en paralelo:
Manejo del cambio de fecha de expiración
Mientras se espera la expiración del gravamen, la máquina de estados permite un posible cambio de fecha de expiración en este punto.
Si se recibe una solicitud de cambio de fecha, se interrumpe la ejecución actual, se actualiza la fecha y se reinicia la ejecución en paralelo.
Espera y cambio de estado
Se espera hasta un timestamp definido (
Wait).Al llegar al momento de expiración, se ejecuta una función Lambda para actualizar el estado del gravamen.
Si el cambio de estado es exitoso, se finaliza la ejecución de la máquina de estados.
Diagrama
Código para Mermaid
stateDiagram-v2
[*] --> Parallel
state Parallel {
[*] --> SaveTaskToken
SaveTaskToken --> [*]
[*] --> Wait
Wait --> ChangeStatus
ChangeStatus --> [*]
}
Parallel --> Choice
Choice --> ChangeTimestamp : "Error != 'END'"
Choice --> Success : Default
ChangeTimestamp --> Parallel
Success --> [*]
