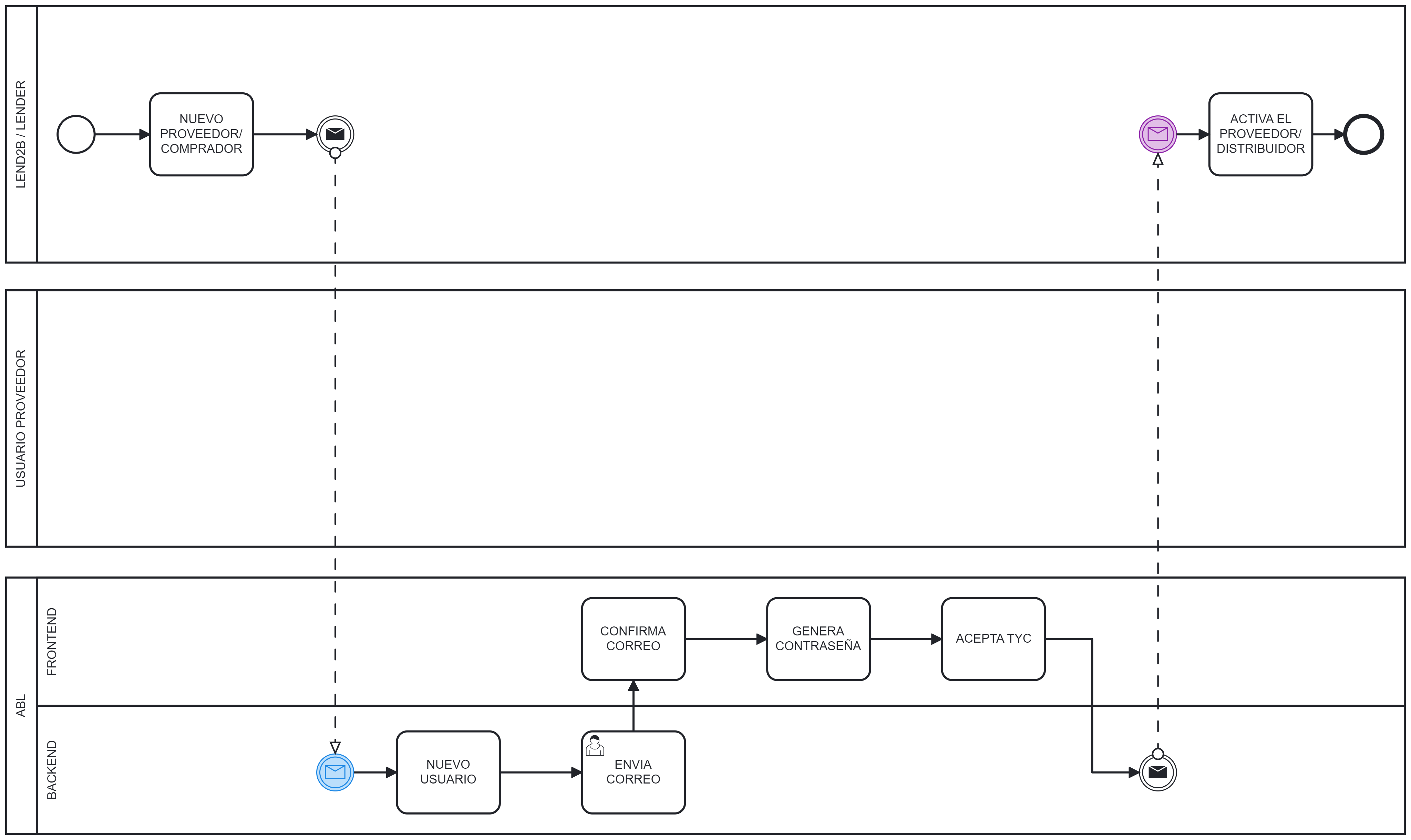
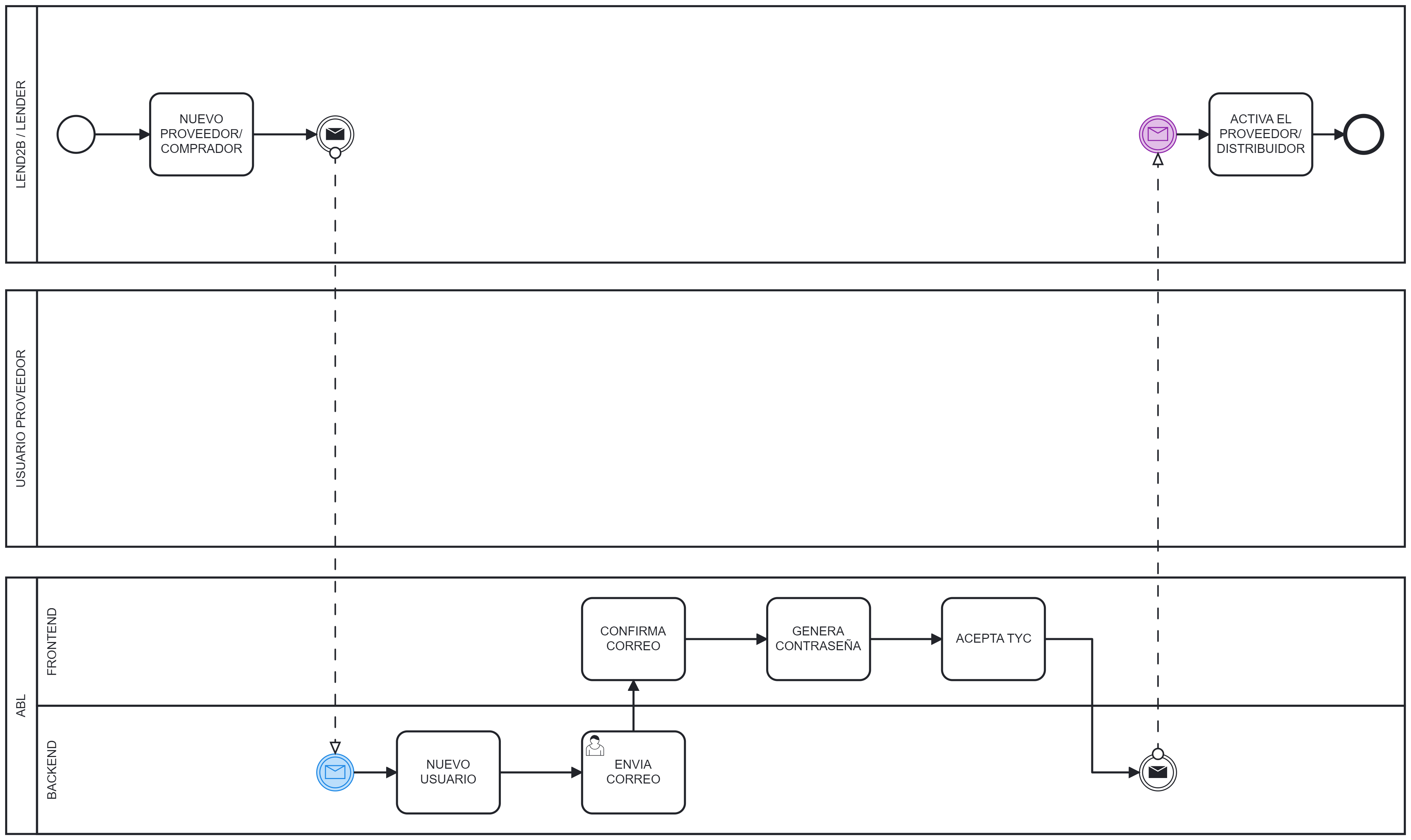
Describe el proceso de alta de un supplier/buyer.
El proceso comienza en lend2B en la Consola Lender, el Lender carga la información para crear un nuevo supplier/buyer.
Lend2B envía un request a ABL con la información del nuevo supplier/buyer, y ABL comienza el proceso de alta del usuario en su plataforma.
ABL envía un request a lend2B con la confirmación de activación y aceptación de los términos y condiciones del supplier/buyer.
APIs relacionadas
Lend2B
Activación de un supplier/buyer
PUT /entity/{{entity_id}}/active
ABL
Nuevo usuario
POST /new-user

