Proceso para notificar una creación o actualización de una condición comercial
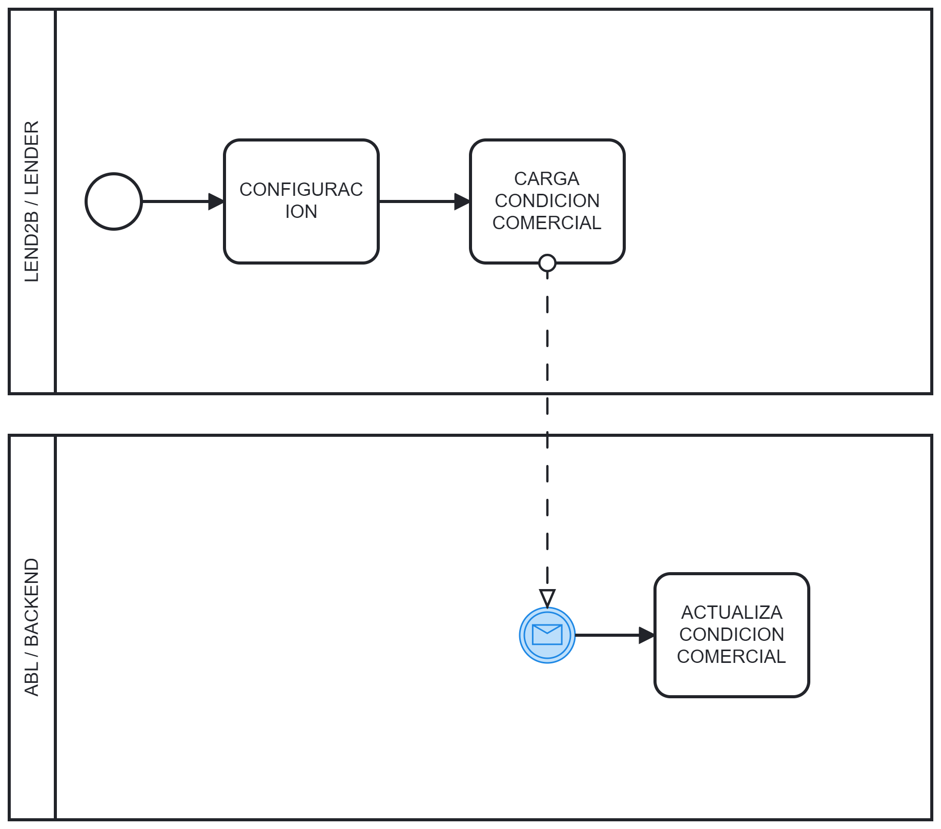
En la Consola Lender, el Lender configura una condicion comercial
Lend2B envia un request a ABL con los parametros de la nueva condición comercial
APIs relacionadas
ABL
Relación Comercial
POST /commertial-relation

