Creado |
| |
Revisado |
| |
Corregido |
|
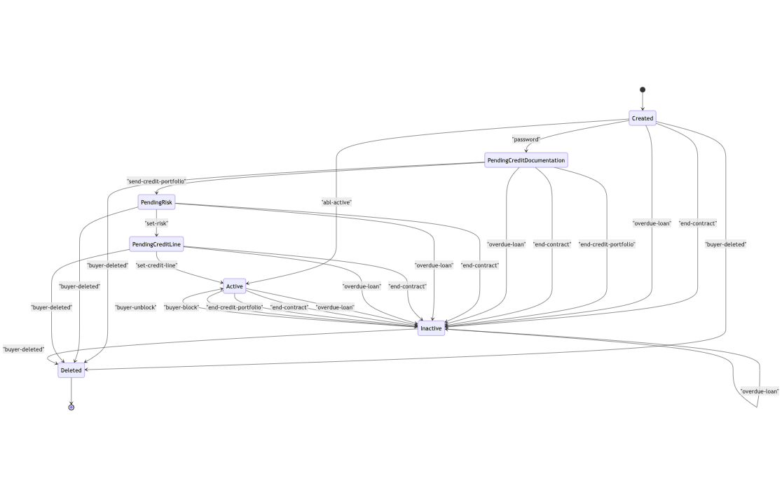
Step Function states-dev-buyer
Descripción
Este flujo representa los distintos estados en los que puede estar un buyer (comprador) dentro del sistema, desde su creación hasta su activación, inactivación o eliminación.
Inicio en
Created: Un comprador recién creado inicia en este estado.Evaluación de documentación y riesgo: Si se requiere, el comprador pasa por revisión documental (
PendingCreditDocumentation) y evaluación de riesgo (PendingRisk).Línea de crédito: Si supera la evaluación de riesgo, puede pasar a la asignación de línea de crédito (
PendingCreditLine).Activación: Un comprador que ha superado todas las verificaciones pasa a
Active, donde puede operar normalmente.Inactivación y eliminación: Dependiendo de su comportamiento (créditos vencidos, bloqueos, etc.), puede pasar a
Inactiveo ser eliminado (Deleted).
Diagrama de estados
Fragmento de código
stateDiagram-v2
[*] --> Created
Created --> PendingCreditDocumentation : "password"
Created --> Inactive : "end-contract"
Created --> Deleted : "buyer-deleted"
Created --> Active : "abl-active"
Created --> Inactive : "overdue-loan"
PendingCreditDocumentation --> PendingRisk : "send-credit-portfolio"
PendingCreditDocumentation --> Inactive : "end-credit-portfolio"
PendingCreditDocumentation --> Inactive : "end-contract"
PendingCreditDocumentation --> Inactive : "overdue-loan"
PendingCreditDocumentation --> Deleted : "buyer-deleted"
PendingRisk --> PendingCreditLine : "set-risk"
PendingRisk --> Inactive : "end-contract"
PendingRisk --> Inactive : "overdue-loan"
PendingRisk --> Deleted : "buyer-deleted"
PendingCreditLine --> Active : "set-credit-line"
PendingCreditLine --> Inactive : "end-contract"
PendingCreditLine --> Inactive : "overdue-loan"
PendingCreditLine --> Deleted : "buyer-deleted"
Active --> Inactive : "overdue-loan"
Active --> Inactive : "end-contract"
Active --> Inactive : "end-credit-portfolio"
Active --> Inactive : "buyer-block"
Inactive --> Active : "buyer-unblock"
Inactive --> Deleted : "buyer-deleted"
Deleted --> [*]
