OBD
Captura de Documentos
DNI Frente: Foto clara, sin reflejos, con todos los datos visibles
DNI Dorso: Enfocado en código de barras
Rostro completo con expresión neutra
Rostro realizando gesto de seguridad
Envío a OBD
Tecnología: API REST (HTTPS)
Endpoint:
POST https://obd.entreconsultas.com/api/validar/
Verificación de DNI
Comparación de Selfies
Validación de Contexto
Decisión Final
BeSmart
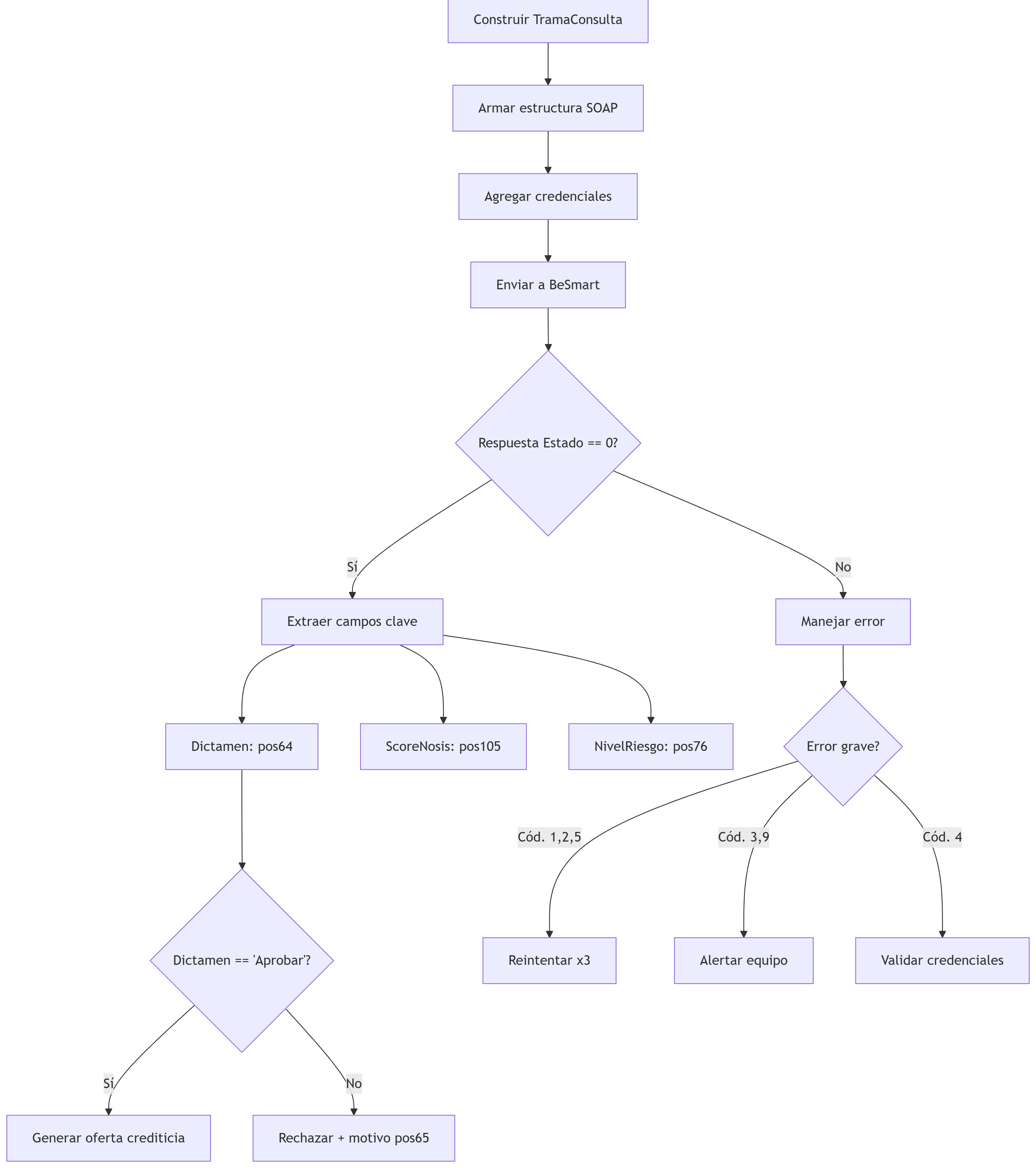
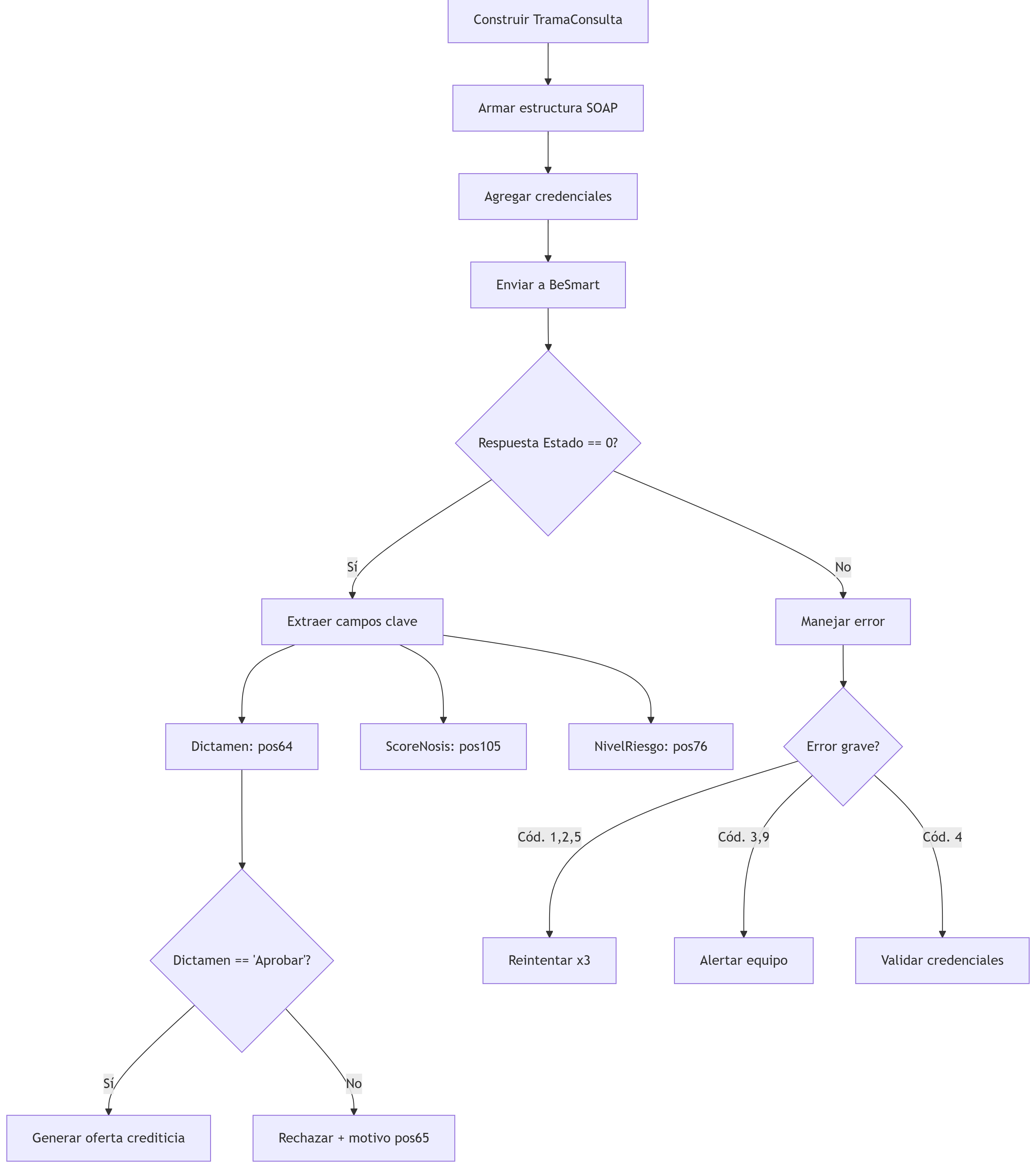
Construir trama de consulta
Envío a BeSmart
Tecnología: SOAP
Endpoint:
http://tempuri.org/IWS_Informacion/Consulta
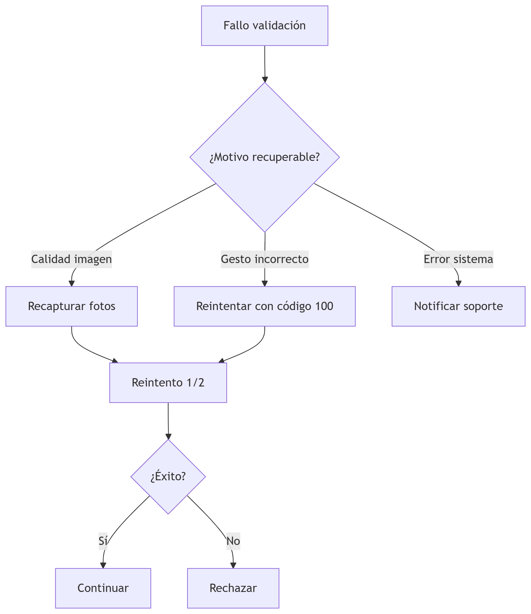
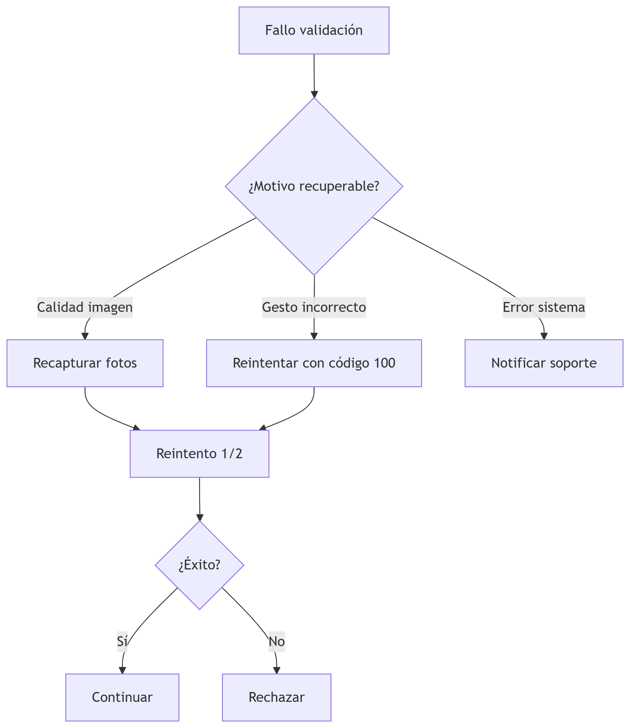
Manejo de respuesta de BeSmart
Estructura Exitosa (Estado=0)
Códigos de Error (Estado ≠ 0)
Respuesta con código de error
Manejo de respuesta
Respuesta Exitosa
Evaluar valores de respuesta
Tomar decisión final
Banka
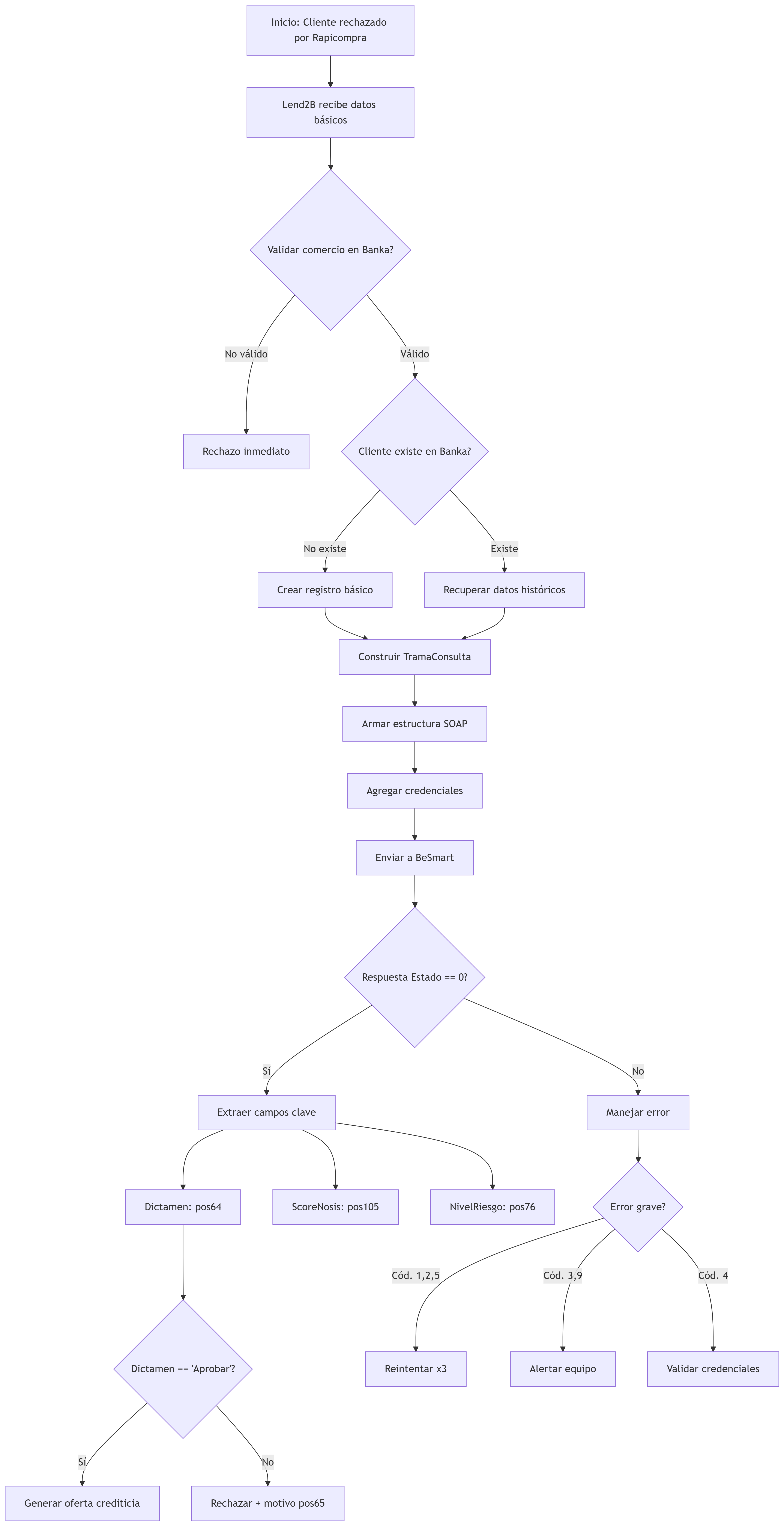
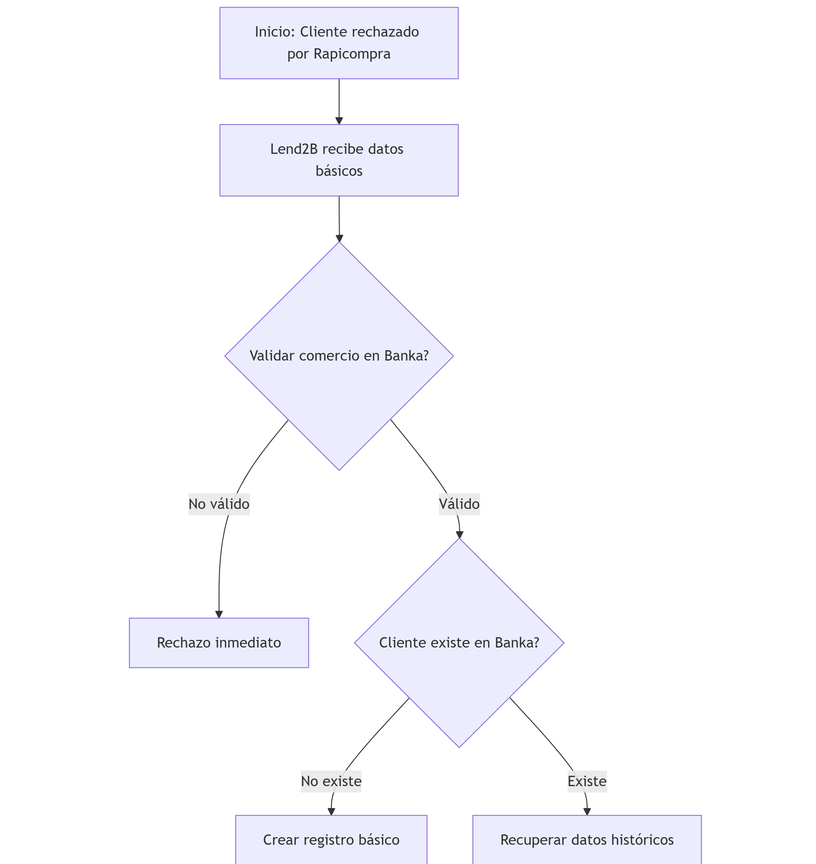
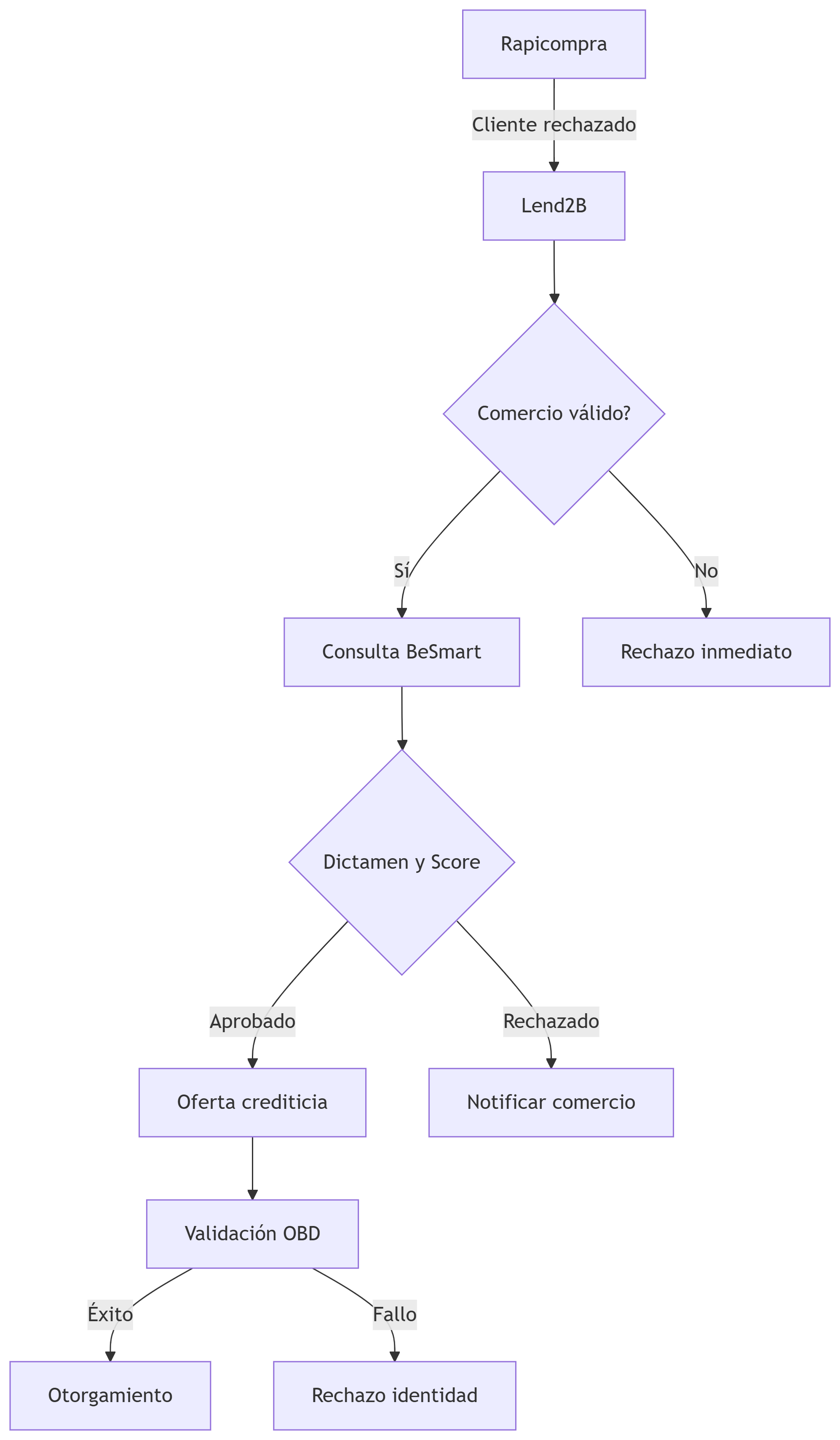
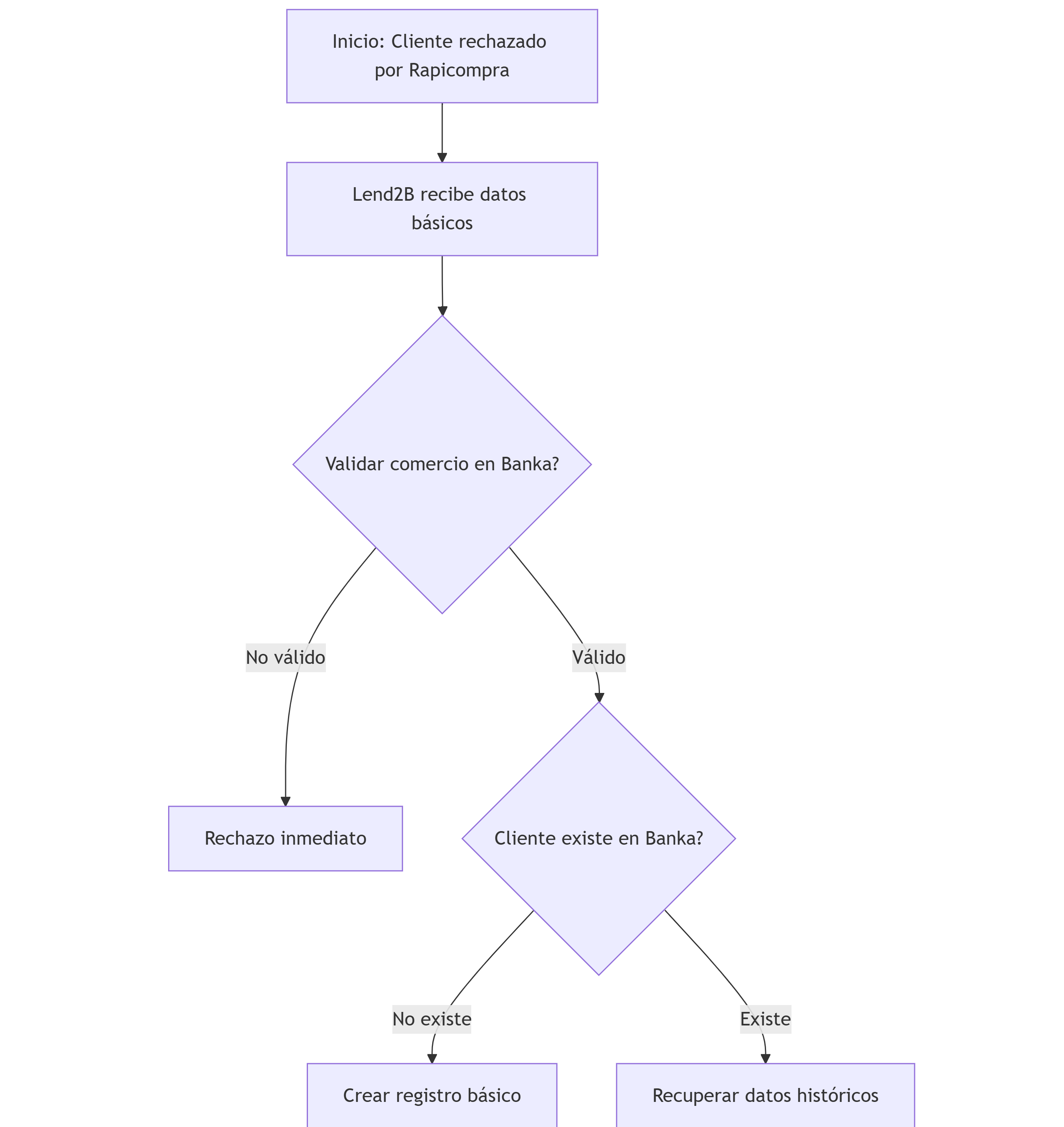
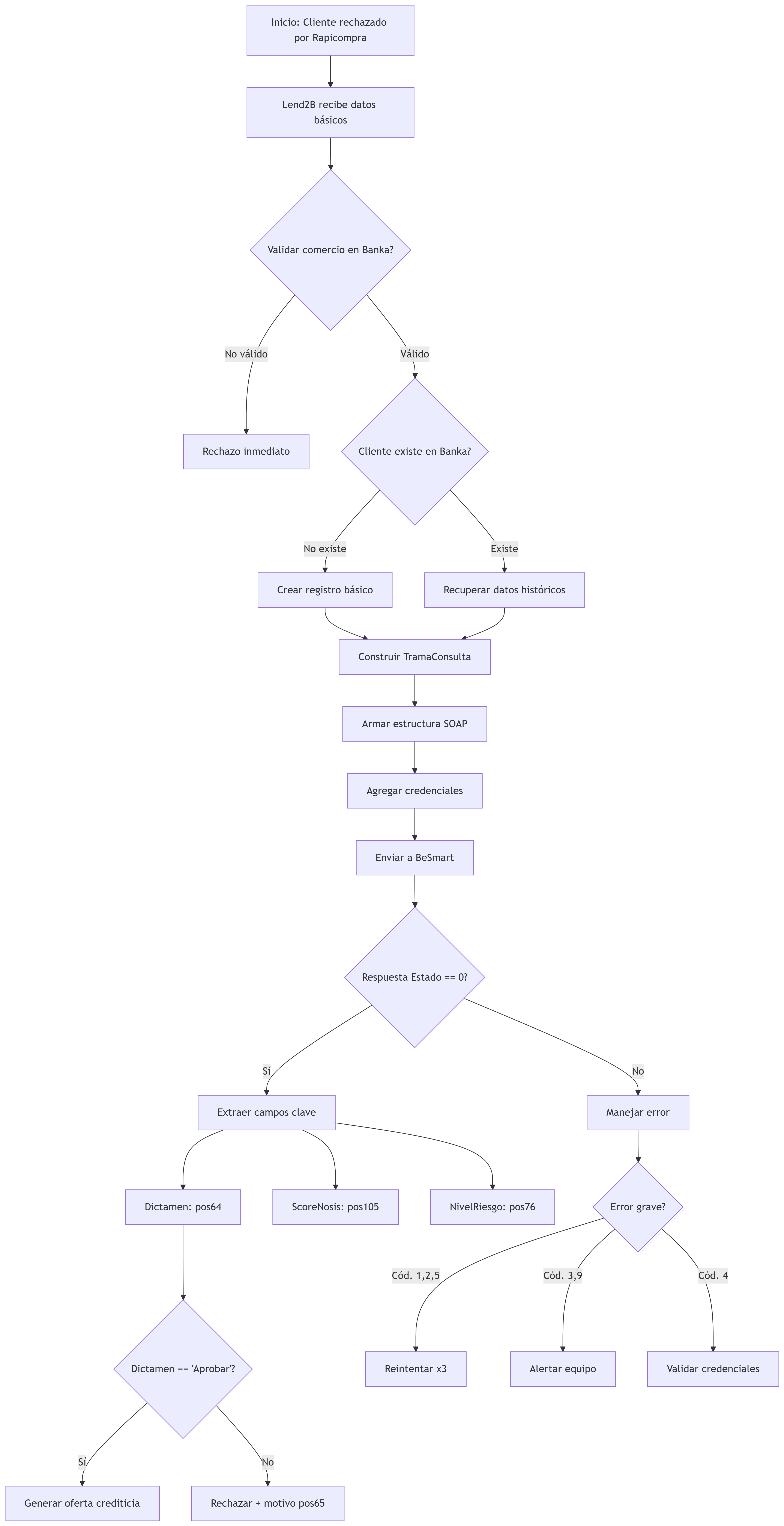
Recibe datos del cliente por parte de Rapicompra
Envío de los datos del cliente a la API de banka
Banka Valida comercio
Verifica si el usuario ya esta registrado
Si no esta registrado se crea el registro
Banka devuelve información del cliente
Diagrama General
Código Mermaid del diagrama General
sequenceDiagram
participant Rapicompra
participant Lend2B as Lend2B Platform
participant Banka
participant BeSmart as Motorxia (BeSmart)
participant OBD
Rapicompra->>Lend2B: Redirige cliente rechazado (comercio_id, vendedor_id, dni_cliente)
Lend2B->>Banka: Valida comercio (GET /comercios/{id})
Banka-->>Lend2B: 200 OK (estado: ACTIVO)
Lend2B->>Banka: Consulta cliente (GET /clientes?dni=XXXX)
alt Cliente existe
Banka-->>Lend2B: 200 OK (datos cliente)
else Cliente no existe
Banka-->>Lend2B: 404 Not Found
Lend2B->>Lend2B: Prepara alta cliente básico
end
Lend2B->>Lend2B: Construye TramaConsulta (63 campos con |)
Lend2B->>BeSmart: SOAP Request (Consulta)
Note right of BeSmart: Campos clave:<br/>- CUIL (pos4)<br/>- DOC.NRO (pos5)<br/>- INGRESO_DEMOSTRADO (pos18)
BeSmart-->>Lend2B: SOAP Response (Estado, TramaRespuesta)
alt Estado == 0 (Éxito)
Lend2B->>Lend2B: Parsea TramaRespuesta (112 campos)
Lend2B->>Lend2B: Extrae:<br/>- Dictamen (pos64)<br/>- ScoreNosis (pos105)<br/>- NivelRiesgo (pos76)
Lend2B->>Banka: Solicita oferta crediticia (POST /ofertas)<br/>body: {dni, score, comercio_id, ...}
Banka-->>Lend2B: Oferta crediticia {monto_max, cuotas, tasa}
Lend2B->>OBD: Inicia validación identidad (POST /onboarding)
OBD-->>Lend2B: Resultado KYC (score_biometrico)
alt Cliente apto
Lend2B->>Banka: Solicita otorgamiento préstamo
Banka-->>Lend2B: 201 Created (préstamo_id)
Lend2B->>Cliente: Muestra contrato y resumen
end
else Error BeSmart
Lend2B->>Rapicompra: Notifica error (código Estado)
end








