Creado | ||
Revisado | ||
Actualizado |
|
Step Function states-dev-lender
Descripción
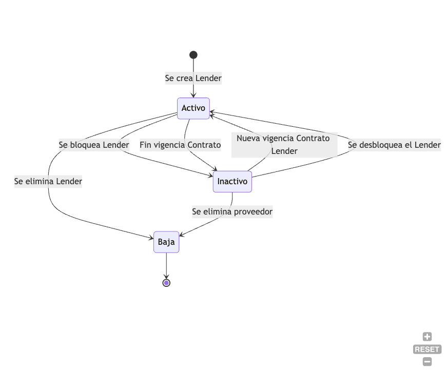
Este flujo representa el ciclo de vida de un lender, pasando por distintos estados según su actividad dentro del sistema.
Inicio en
CreatedSe espera la ejecución de la Lambda encargada de registrar al prestamista.
Según el resultado, el prestamista puede pasar a:
Active→ El prestamista ha sido activado.Inactive→ El contrato ha expirado o ha sido bloqueado.Deleted→ Se eliminó el prestamista del sistema.
Estados posteriores (
Active)Un prestamista activo puede ser:
Deleted→ Si se elimina del sistema.Inactive→ Si es bloqueado o su contrato expira.
Estados posteriores (
Inactive)Un prestamista inactivo puede:
Deleted→ Si se elimina.Active→ Si se desbloquea o tiene un nuevo contrato válido.
Estados finales
Si el prestamista es borrado (
Deleted), el proceso finaliza.
Diagrama de estados
Fragmento de código
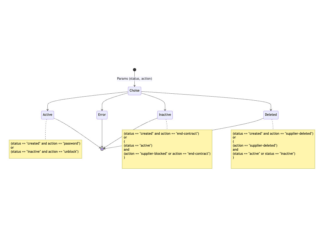
stateDiagram-v2
[*] --> Created
Created --> Active : "password"
Created --> Deleted : "lender-deleted"
Created --> Inactive : "contract-expires"
Active --> Deleted : "lender-deleted"
Active --> Inactive : "lender-block / contract-expires"
Inactive --> Deleted : "lender-deleted"
Inactive --> Active : "lender-unblock / new-contract-validity"
Deleted --> [*]
