Creado | ||
Revisado | ||
Actualizado |
|
Step Function states-dev-market
Descripción
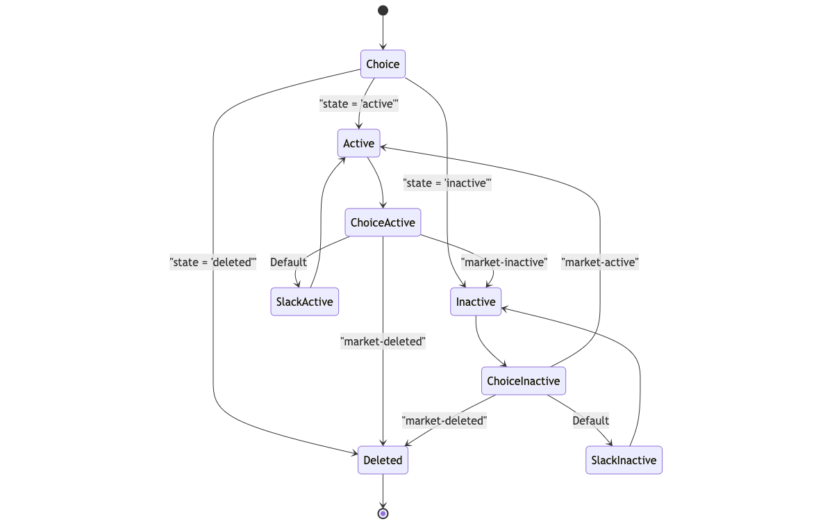
Este flujo maneja el ciclo de vida de un mercado dentro del sistema. Se inicia evaluando el estado del mercado y lo dirige a uno de los tres estados posibles: activo, inactivo o eliminado.
Activo: El mercado está operativo. Puede cambiar a inactivo si se marca como inactivo o a eliminado si es eliminado.
Inactivo: El mercado está temporalmente deshabilitado. Puede reactivarse cambiando a activo o eliminarse.
Eliminado: Indica que el mercado ha sido removido del sistema. Este estado es final y no tiene transiciones.
Diagrama de estados
Fragmento de código
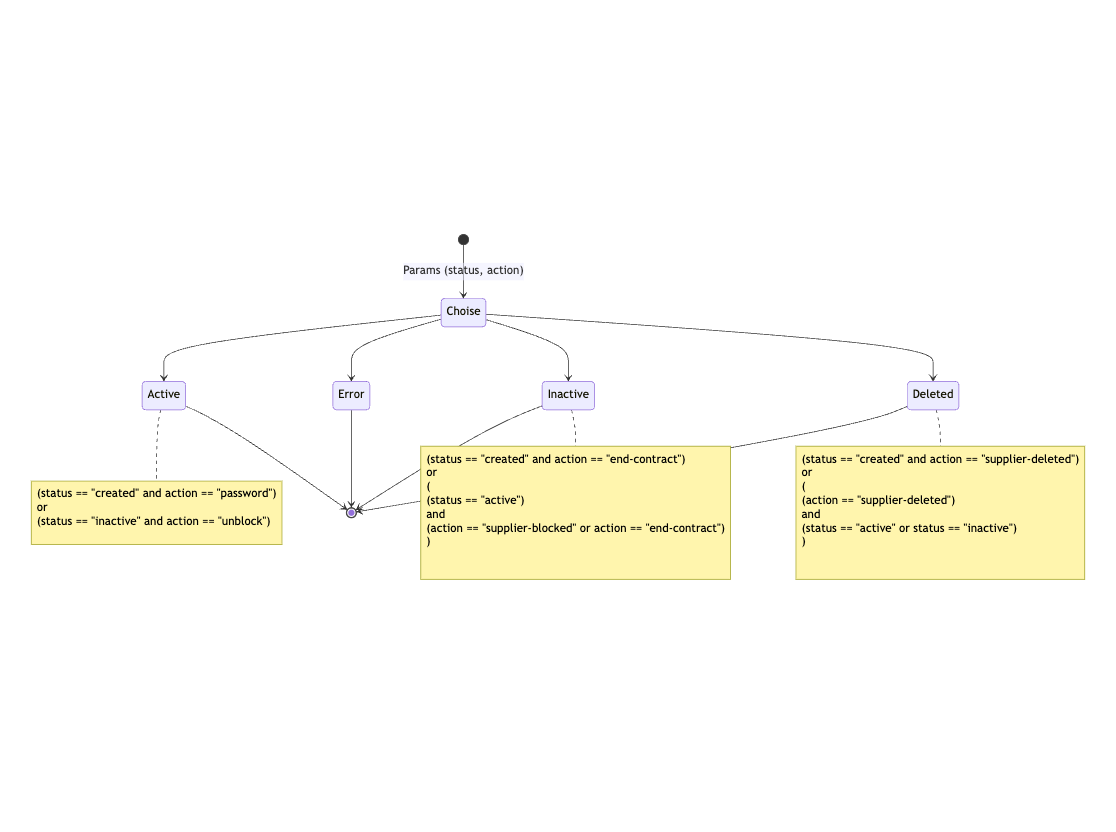
stateDiagram-v2
[*] --> Active
Active --> Inactive : "market-inactive"
Active --> Deleted : "market-deleted"
Inactive --> Active : "market-active"
Inactive --> Deleted : "market-deleted"
Deleted --> [*]
