Creado | ||
Revisado | ||
Actualizado |
|
Step Function states-dev-plan
Descripción
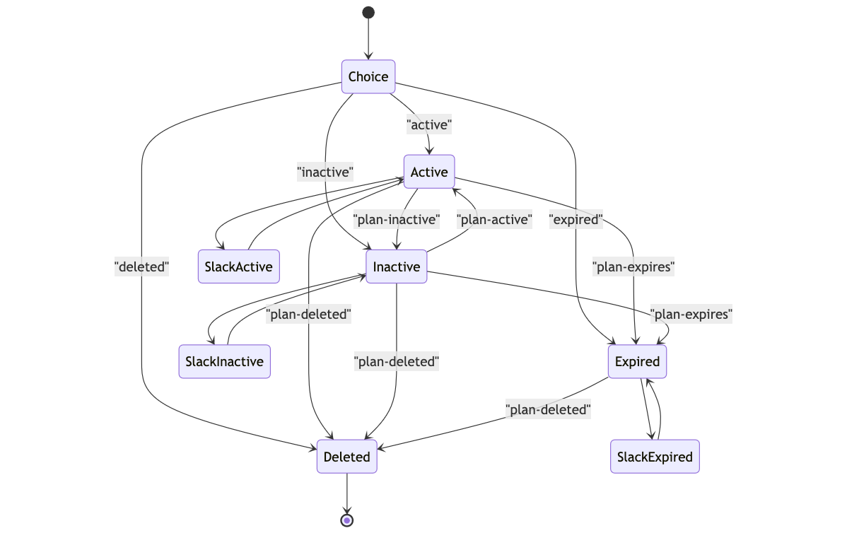
Este flujo maneja el ciclo de vida de un plan dentro del sistema. Se inicia evaluando el estado del plan y lo dirige a uno de los cuatro estados posibles: activo, inactivo, expirado o eliminado.
Activo: El plan está en uso. Puede cambiar a inactivo, expirado o eliminado.
Inactivo: El plan está temporalmente deshabilitado. Puede reactivarse, expirar o eliminarse.
Expirado: El plan ha alcanzado su fecha de vencimiento. Solo puede avanzar a eliminado.
Eliminado: Estado final en el que el plan ha sido removido del sistema.
Diagrama de estados
Fragmento de código
stateDiagram-v2
[*] --> Active
Active --> Inactive : "plan-inactive"
Active --> Expired : "plan-expires"
Active --> Deleted : "plan-deleted"
Inactive --> Active : "plan-active"
Inactive --> Expired : "plan-expires"
Inactive --> Deleted : "plan-deleted"
Expired --> Deleted : "plan-deleted"
Deleted --> [*]
