Creado |
Step Function states-dev-contract-expiration
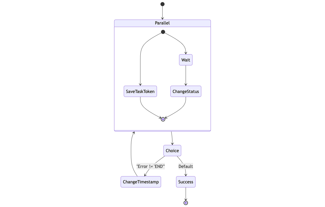
Descripción
Este flujo maneja la expiración de contratos dentro del sistema. Se compone de dos procesos que se ejecutan en paralelo:
Manejo del cambio de fecha de vencimiento
En paralelo a la espera del vencimiento de contrato, la máquina de estados espera un posible cambio de fecha de vencimiento en este punto.
Si recibe una solicitud de cambio de fecha de vencimiento, sale de la ejecución en paralelo cambia la fecha y reinicia la ejecución en paralelo.
Espera y cambio de estado
Se espera hasta un
timestampdefinido (Wait).Si logra llegar al momento de vencer el contrato, termina la ejecución en paralelo y termina la ejecución de la maquina de estados.
Diagrama de estados
Fragmento de código
stateDiagram-v2
[*] --> Parallel
state Parallel {
[*] --> SaveTaskToken
SaveTaskToken --> [*]
[*] --> Wait
Wait --> ChangeStatus
ChangeStatus --> [*]
}
Parallel --> Choice
Choice --> ChangeTimestamp : "Error != 'END'"
Choice --> Success : Default
ChangeTimestamp --> Parallel
Success --> [*]
