Creado |
Step Function states-dev-settlement-expiration
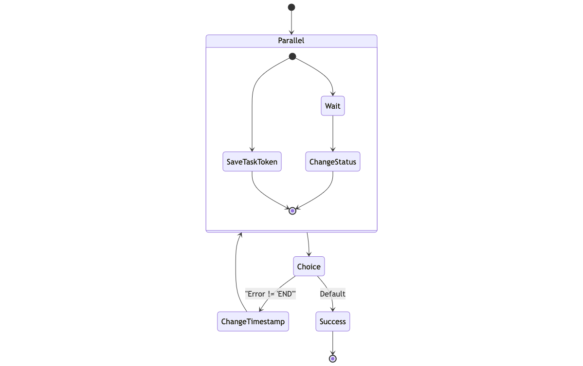
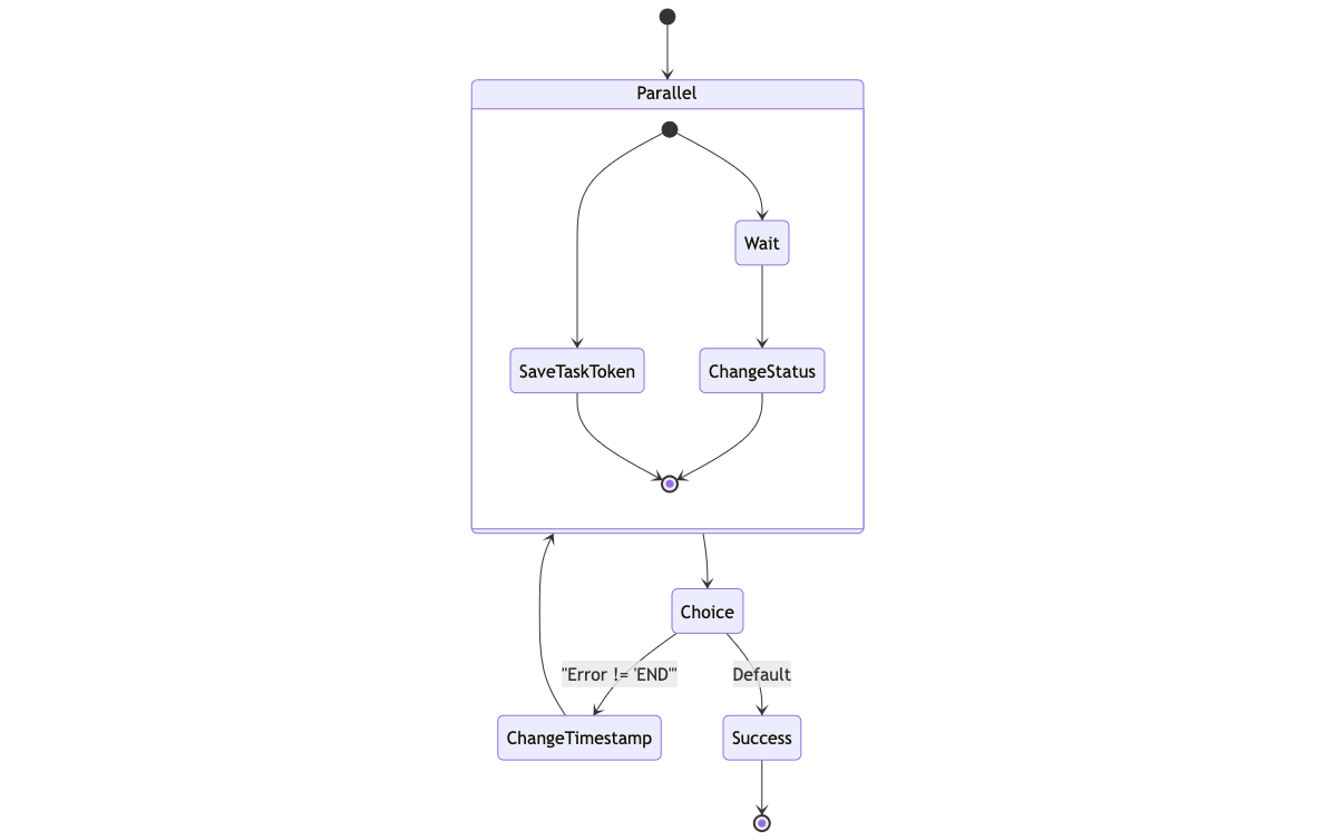
Descripción
Este flujo maneja la expiración de liquidaciones dentro del sistema. Se compone de dos procesos que se ejecutan en paralelo:
Manejo del cambio de fecha de expiración
En paralelo a la espera de la expiración de la liquidación, la máquina de estados espera un posible cambio de fecha de expiración en este punto.
Si recibe una solicitud de cambio de fecha, se reinicia el flujo con la nueva fecha.
Espera y cambio de estado
Se espera hasta un timestamp definido (
Wait).Si la liquidación alcanza su fecha de expiración, se marca como expirada (
Change Status) y finaliza la ejecución.
Diagrama
Código Mermaid
stateDiagram-v2
[*] --> Parallel
state Parallel {
[*] --> SaveTaskToken
SaveTaskToken --> [*]
[*] --> Wait
Wait --> ChangeStatus
ChangeStatus --> [*]
}
Parallel --> Choice
Choice --> ChangeTimestamp : "Error != 'END'"
Choice --> Success : Default
ChangeTimestamp --> Parallel
Success --> [*]
